哎,说起红警热键,那可是我的老本行了!玩儿这游戏这么多年,热键用得那叫一个溜,简直就是我的第二本能!以前没啥游戏经验的时候,我还傻乎乎地一个一个点,点得我手指头都抽筋了,结果人家高手早就造好基地,准备攻城略地了。后来我才知道,热键这玩意儿,那是真香啊!
玩儿红警,重要的是啥?当然是效率!你要是慢吞吞的,人家早就把你基地推平了。所以,熟练掌握热键,才能在战场上占据先机,才能在高手如云的竞技场里杀出一条血路。

先说说我常用的几个热键吧。“D”键,那可是我的宝贝!部署部队,建造建筑,全靠它!一按“D”,部队立马到位,建筑唰一下就建好了,那感觉,倍儿爽!还有“G”键,警戒状态,让我的部队守卫基地,再也不用担心被偷袭了。 “X”键,散开!这个热键在面对强敌的时候特别有用,可以有效避免部队被敌人一锅端。
除了这些基础的,我还掌握了一些高级技巧。比如,“Ctrl+Shift+点击”,可以快速选中多个单位,再也不用一个一个地点了;“Alt”键,强制移动,可以灵活调整部队位置,躲避敌人的攻击;“Ctrl”键,强制攻击,指定攻击目标,让我的部队精准打击敌人。

当然,不同的版本,热键设置可能略有不同,不过大同小异。我玩儿的是红警2尤里的复仇,这个版本热键比较丰富,玩起来也更刺激。
要我说啊,玩红警,热键那是重中之重。你要是只会用鼠标点点点,那肯定玩儿不转。要想成为红警高手,必须练就一手熟练的热键操作。

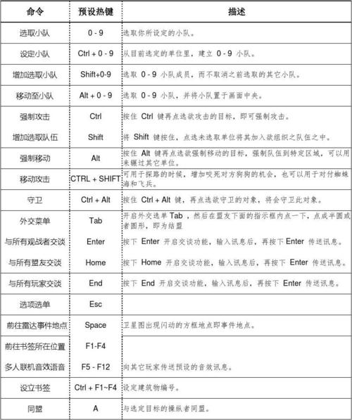
为了让大家更直观地了解红警热键,我特意做了个
| 热键 | 功能 | 我的使用心得 |
|---|---|---|
| D | 部署/建造 | 又快又方便,简直是我的神器! |
| G | 警戒 | 防守利器,避免被偷家! |
| X | 散开 | 关键时刻能救命! |
| Ctrl + Shift + 点击 | 多选单位 | 效率神器,省时省力! |
| Alt | 强制移动 | 灵活走位,躲避攻击! |
| Ctrl | 强制攻击 | 精准打击,消灭敌人! |
| Q | 建筑建造栏 | 快速建造建筑,抢占先机! |
| W | 防御设施建造栏 | 快速建造防御设施,加强防御! |
| E | 人员建造栏 | 快速建造单位,增强实力! |
| R | 车辆建造栏 | 快速建造车辆,增强机动性! |
| K | 修理 | 及时修理,保持战斗力! |
| L | 变卖 | 回收资源,再利用! |
当然,这只是我个人常用的几个热键,还有很多其他的热键,大家可以根据自己的习惯进行设置。
至于下载安装步骤,那简直太easy了!一般来说,你直接在网上搜索“红警2尤里的复仇下载”,就能找到很多资源。选择一个靠谱的网站下载,然后按照提示一步一步安装就行了。版本嘛,我建议选择比较稳定和成熟的版本,这样玩起来才更流畅。
说真的,熟练掌握热键后,玩红警的乐趣会大大提升。以前我玩儿的时候,总是慢半拍,经常被对手打个措手不及。现在嘛,我可是战场上的王者!
我想问问大家,你们玩红警都用哪些热键?有没有什么独门秘籍可以分享? 让我们一起交流学习,共同进步,成为红警大神!
