哎,说起红警U,那可是我年轻时候的回忆杀啊!现在想起来,还是觉得挺有意思的。这游戏吧,说它简单吧,它还真有点策略深度;说它复杂吧,其实上手也挺容易的。我玩的那会儿,电脑配置可没现在这么好,画面也粗糙,但就是能让人沉迷其中,一玩就是一下午。
我玩的是比较老的版本,具体哪个版本记不太清了,反正就是能玩U键的那个版本,哈哈。那时候可没那么多花里胡哨的修改器和补丁,全靠自己的操作和策略。要说下载安装,那可真是简单到爆,直接找个网站下载个压缩包,解压完就能玩,比现在那些动不动就要安装各种运行库方便多了。
这红警U嘛,主要的还是那几个兵种的搭配。 我喜欢用的是天启坦克,那炮弹轰出去,感觉贼爽!当然,光有坦克也不行,还得搭配点步兵和防空单位,不然人家一飞机过来,你的坦克就得乖乖挨炸。 我还记得以前有个朋友,他特别喜欢用光棱坦克,说那玩意儿射程远,能远距离消耗敌人。不过我觉得吧,光棱坦克太脆了点,一不小心就被人家近战单位给干掉了,所以我就没怎么用。
| 兵种 | 优缺点 | 我的使用心得 |
|---|---|---|
| 天启坦克 | 优点:火力强,防御高;缺点:移动速度慢,造价贵 | 适合作为主力进攻单位,搭配步兵和防空单位使用 |
| 光棱坦克 | 优点:射程远;缺点:防御低,移动速度慢 | 适合远距离消耗敌人,但需要保护 |
| 海豹突击队 | 优点:攻击力强,可以潜伏;缺点:血量低 | 适合偷袭和骚扰敌人,配合其他单位使用 |
要说技巧,其实也没啥特别高深的,主要就是资源管理和兵种搭配。前期要稳扎稳打,先把基地建设好,然后慢慢发展经济,积攒资源。别一开始就一股脑地造兵,那样很容易被敌人打个措手不及。资源这块,电力和矿石要抓紧,别让你的基地停工。 记得要时刻观察小地图,看看敌人有没有什么动作,别被人家偷家了还蒙在鼓里。

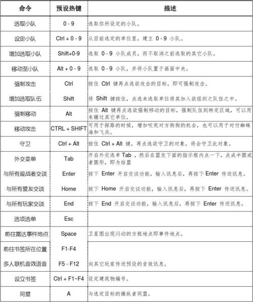
还有就是快捷键的使用,这个真的非常重要!我以前玩的时候,就只会用鼠标点点点,效率低得要死。后来才发现,其实有很多快捷键可以提高效率,比如U键,我记得它可以快速切换到建造模式或者单位控制模式。还有CTRL+数字编组,这个能快速选择部队,打起仗来方便很多。 其他的快捷键,像H键回家、K键维修、L键卖建筑,这些我都慢慢摸索出来了,现在用起来那叫一个顺手!
再来说说一些微操技巧。其实啊,我微操也就那样,不算特别厉害,但是有一些小技巧还是能分享一下的。比如,用坦克打建筑物的时候,可以先用路径模式规划好路线,然后按下Z键,坦克就会按照预定路线攻击,这样可以避免坦克被敌人的小兵吸引火力,也能更有效率地摧毁敌人的建筑。 还有就是,利用地形掩护自己的部队,这个也是非常重要的。别傻乎乎地把兵种都摆在明面上,那样很容易被敌人一锅端。
升级方面,这个游戏里面的科技升级也蛮重要的。升级了科技,你的部队战斗力就能提升,各种建筑的效率也会提高。要根据自己的战略目标选择升级方向,别乱七八糟地什么都升,那样效率反而低。
关于版本,说实话,我玩过的版本有点年代了,记不清具体版本号了,但是核心玩法没啥大变化,玩起来还是挺有意思的。主要还是在于策略和技巧的运用,而不是版本更新带来的变化。 我记得以前还玩过一些MOD,比如增加一些新的兵种,或者改变地图等等,感觉也挺不错的。
我想问问大家,你们在玩红警U的时候,有什么特别的技巧或者心得吗?分享一下呗!咱们一起回忆一下这经典的游戏!
