哎,说起红警2菜单,那可是满满的回忆啊!想当年,我可是在昏暗的电脑屏幕前,对着那个菜单,一玩就是一下午。现在想想,还真有点怀旧呢。
咱们得先搞清楚,这红警2菜单到底是个啥玩意儿。简单来说,就是游戏里那个让你操控一切的“总控制台”。 从开始游戏到结束,你几乎操作都得通过它来完成。 主菜单,就像游戏的大门,让你选择单人游戏、多人游戏,甚至还能调调游戏设置,比如音效啊,分辨率啊什么的。 这部分其实挺简单的,基本上点点鼠标就能搞定。 我记得我小时候喜欢在主菜单里翻来覆去的看那些CG动画,真是百看不厌啊!

然后是游戏菜单,这才是重头戏! 这玩意儿,功能可就多了去了。 你得在这儿建造你的基地,生产你的部队,研究你的科技,还得管理你的资源。 要是没搞清楚游戏菜单的各个功能,那基本上就是个“门外汉”,玩起来肯定费劲。 我以前玩的时候,经常搞不清哪个是生产建筑的图标,哪个是研究科技的图标,结果经常点错,浪费时间不说,还经常被对手打个措手不及。
说起来,玩红警2,选对版本也很重要。 我当年玩的是原版,后来也玩过一些修改版,比如什么“尤里复仇”啊,“红色警戒2:共和国之辉”啊,这些版本都对原版进行了改进,增加了新的单位、新的地图、新的玩法,玩起来感觉完全不一样。 不过,我还是喜欢原汁原味的红警2,那种简单粗暴的玩法,才是让我怀念的。

为了方便大家,我特意做了个列举一下红警2菜单里一些常用的功能,以及一些我个人觉得比较实用的技巧:
| 菜单选项 | 功能 | 个人技巧 |
|---|---|---|
| 建造 | 建造各种建筑物,如兵营、矿场、电厂等 | 优先建造矿场和电厂,保证资源供应。 不同的建筑物建造顺序也会影响游戏的结果,这就要靠自己多练习了。 |
| 生产 | 生产各种单位,如步兵、坦克、飞机等 | 根据对手的兵种选择合适的单位进行对抗。 比如,面对坦克,可以用反坦克武器进行反制。 |
| 研究 | 研究各种科技,提升单位属性 | 优先研究能够提升作战能力的科技,比如增加攻击力、防御力或者移动速度的科技。 |
| 地图 | 查看地图 | 了解地图地形,选择有利的战略位置建造基地。 |
| 选项 | 设置游戏参数 | 可以根据自己的喜好调整游戏设置,比如音量、分辨率等。 |
安装红警2其实也挺简单的。 你只需要下载游戏安装包,然后双击运行,按照提示一步步操作就行了。 不过,现在网络上有很多版本,选择正规渠道下载比较靠谱。 我记得我当年是去游戏网站下载的,然后在电脑上安装的,还记得那满满当当的安装过程。
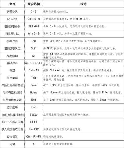
至于一些快捷键,那更是玩红警2的必备技能了。 比如,Ctrl+Shift是移动攻击,这对于一些有炮塔的单位来说,非常实用。 还有Tab键,可以打开外交菜单,方便查看敌我双方的情况。 这些快捷键可以让你在游戏中更加得心应手。
当然,玩红警2也有很多需要注意的地方。 你要学会合理分配资源,不要把的资源都投入到一个方面,要均衡发展。 你要学会观察对手的动向,及时调整自己的战略战术。 也是重要的一点,那就是要多玩,多练习,只有这样才能提高自己的水平。
说句实在话,红警2的魅力,不仅仅在于它精彩的游戏内容,还在于它承载着我们青春的回忆。 在那个电脑配置还不太高的年代,能玩上红警2,那可是件很幸福的事情。 现在,虽然我已经不再像以前那样经常玩红警2了,但是,每当我看到那个熟悉的菜单界面,我脑海里还是会浮现出当年与朋友们一起奋战的场景。
那么,你玩红警2的时候,有什么特别的技巧或者心得吗? 不妨分享一下,让我们一起回忆一下那些年我们一起玩红警2的时光。
