哎,说起红警的维修快捷键,那可真是满满的回忆啊!想当年,我玩红警2的时候,可真是个“菜鸟”,只会点来点去,哪里像现在这些大神,手指飞快,各种快捷键运用自如,看得我眼花缭乱的。 要说快捷键,我开始只知道CTRL+数字编队,还有H键回基地,K键维修,L键卖建筑,其他的嘛……哎,基本上就是蒙的。 现在想想,那时候真是浪费了游戏里一大堆好用的功能。
后来慢慢摸索,才发现这红警2的快捷键,还真不少,能极大地提高游戏效率。 你想啊,要是还得一个一个点着去修理建筑,那得浪费多少时间?尤其是在敌人疯狂进攻的时候,你还在那儿慢吞吞地修,估计基地早就被拆了。所以说,掌握快捷键,对于玩好红警来说,真的是太重要了!

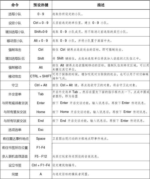
那么,咱们就来聊聊这个K键,也就是维修快捷键。 这个键,你得先选好你的工程师,然后点一下你想修理的建筑或者单位,再按K键,工程师就会自动开始修理了。 是不是很简单? 不过,要注意的是,工程师的修理范围有限,离得太远,工程师可就够不着了。 还有就是,工程师修理的速度,也和工程师的等级有关,高级工程师修理速度自然更快。
当然,除了K键,还有其他一些快捷键也挺重要的。比如:

QWER: 这四个键,一般用来选择不同的建筑生产菜单。 我习惯的是Q是兵营,W是防御建筑,E是维修厂,R是重工。当然,这只是我个人的习惯,你们可以根据自己的喜好来设置。
H键: 这个键是回到基地,非常实用,尤其是在你派兵出去作战,想快速回基地的时候。
D键: 这个键在一些单位上,可以切换防御模式。比如步兵,切换防御模式后,防御力会提升。
L键: 这个键是卖建筑,有时候为了腾出空间或者回点钱,卖建筑还是挺有用的。
这些快捷键,我建议大家多多练习,好做到熟练运用。 刚开始可能有些不习惯,但是一旦习惯了,你会发现玩游戏效率提升了不少,感觉整个人都轻松多了。
为了方便大家理解,我做了个简单的把常用的快捷键整理了一下:
| 快捷键 | 功能 | 我的小技巧 |
|---|---|---|
| CTRL + 数字 | 编队 | 这个真的太重要了,建议大家好好利用! |
| H | 返回基地 | 快速回基地,避免被敌人偷袭。 |
| K | 维修 | 工程师专用,记得选好工程师再按哦! |
| L | 卖建筑 | 回血回资源的好方法,但是别乱卖哦! |
| QWER | 建造菜单 | 自己设置更方便,建议大家找到适合自己的! |
| D | 部分单位防御模式切换 | 关键时刻能救命,记得灵活运用! |
当然,还有一些比较高级的快捷键技巧,比如一些MOD会添加一键维修的功能,不过我个人觉得,掌握基础快捷键更重要,毕竟MOD不是每个版本都有,而且有些MOD可能会影响游戏平衡。 与其花时间去研究MOD,不如把基础快捷键练到炉火纯青,这样在任何版本都能游刃有余。
关于游戏版本,我玩的多的还是红警2和尤里的复仇,这两个版本算是经典中的经典了,各种MOD也很多,玩起来非常有意思。 至于下载安装,网上资源很多,大家自己搜一下就知道了,我就不细说了。 毕竟,安装游戏这方面,每个人的电脑环境不一样,我说的也未必适用。
我想说的是,玩游戏嘛,开心重要。 不要为了追求什么极致的操作,把自己搞得紧张兮兮的。 熟练掌握快捷键,能让游戏体验更好,但更重要的是享受游戏带来的乐趣。 大家觉得呢? 你们玩红警的时候,还有什么其他的小技巧或者心得吗? 欢迎分享哦!
